首页
部门简介
组织工作
干部工作
人才工作
党校工作
组工文件
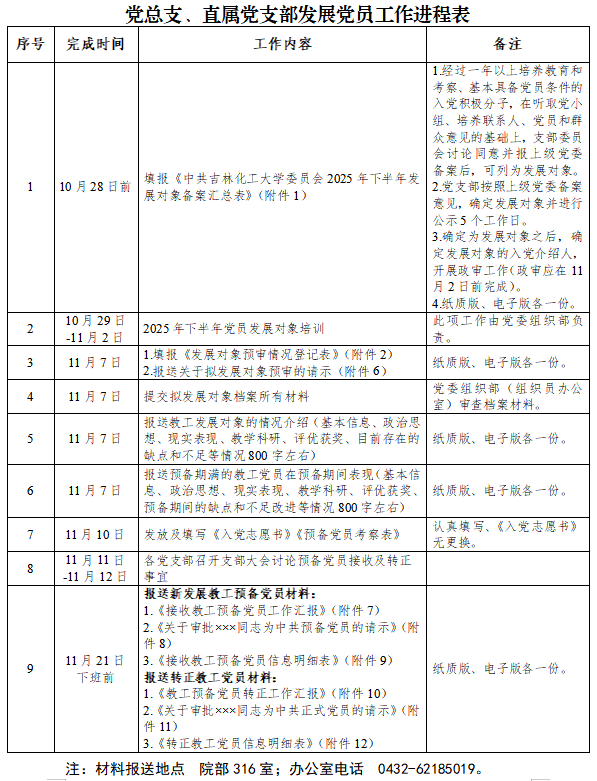
【工作通知】关于做好2025年下半年发展党员及预备党员转正工作的安排
2025-10-17
来源: 作者: 审核:管理员
附件【
附件10:教工预备党员转正工作汇报.doc
】已下载
次
附件【
附件12:转正教工党员信息明细表.xlsx
】已下载
次
附件【
附件11:关于审批×××同志为中共正式党员的请示.doc
】已下载
次
附件【
附件9:接收教工预备党员信息明细表.xlsx
】已下载
次
附件【
附件8:关于审批×××同志为中共预备党员的请示(仅党总支、直属党支部需上报组织部).doc
】已下载
次
附件【
附件7:接收教工预备党员工作汇报.doc
】已下载
次
附件【
附件6:关于对×××同志进行预审的请示(仅党总支、直属党支部需上报组织部).doc
】已下载
次
附件【
附件4:吉林化工大学基层党委发展党员情况备案表.xlsx
】已下载
次
附件【
附件5:吉林化工大学基层党委审批预备党员转正情况备案表.xlsx
】已下载
次
附件【
附件2:发展对象预审情况登记表.doc
】已下载
次
附件【
附件3:2025年下半年拟接收教工、学生预备党员信息表.xls
】已下载
次
附件【
附件1:中共吉林化工大学委员会2025年下半年发展对象备案汇总表.xlsx
】已下载
次
上一页
[1]
[2]
[3]